Abstract
Objective
The purposes of this study is to investigate the expression of Pim-1 and Pim-2 on macrophages in multiple myeloma (MM) patients; investigate the relationship between co-expression of Pim-1, Pim2 in macrophages and early treatment response and prognosis; investigate the expression of PD-1 and PD-L1 in multiple myeloma; and analyze correlation between the expression of PD-1 and PD-L1 and early treatment response and prognosis, providing preliminary therapeutic evidence for the novel treatment in multiple myeloma.
Methods
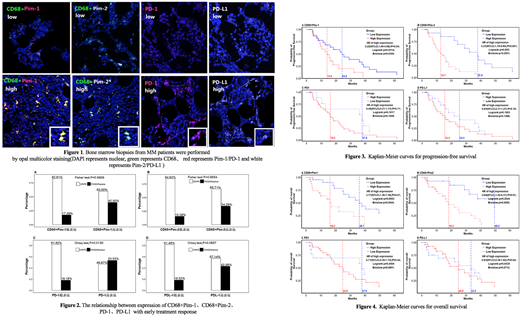
Clinical data and bone marrow biopsy sample of108 patients were selected with newly diagnosed multiple myeloma at West China Hospital of Sichuan University from 2009 to 2014 were collected. Patients that were included were followed up until May 2017. Opal multi-labeling immunohistochemistry of bone marrow was performed, and macrophages were labeled with anti-CD68 antibody in order to detect co-expression of P-im1, P-im2 and macrophages. They were divided into high-expression and low-expression groups according to the degree of their co-expression. Meanwhile detect the expression of PD-1, PD-L1 in MM and they were divided into positive and negative groups. The relationship between the different expression levels of Pim-1 and Pim-2 in macrophages、PD-1、PD-L1 and the early treatment response and prognosis of multiple myeloma were analyzed. The Kaplan-Meier method was used to analyze the influence on disease progression and overall survival in MM patients. The Cox proportional hazards model was used as multivariate analysis used to explore independent risk factors affecting the prognosis of MM patients.
Results
1.The median PFS value in high CD68+Pim-1 co-expression group is significantly lower than that of the low expression group(14.0 months vs 24.2 months, Logrank, P=0.0314); the Cox proportional hazards model reveals that the risk of disease progression in high expression of CD68+Pim-1 group is significantly higher than that of the low expression group(risk ratio, 2.22; P=0.04 )
Patients with high CD68+Pim-1 expression showed the median survival time is significantly lower than that of the low infiltration group (12.7months vs 37.9months, Logrank, P=0.005); the Cox proportional hazards model reveals that the risk of disease progression in high expression of CD68+Pim-1 group is significantly higher than that of the lower expression group(risk ratio, 4.21; P=0.001 )
As for the bone marrow high CD68+Pim-1 expression group ,the median survival time is significantly lower than that of the low infiltration group (18.3 months vs 49.5months, Logrank, P=0.0044); the Cox proportional hazards model reveals that the mortality riskin high expression of CD68+Pim-1 group is significantly higher than that of the lower expression group(risk ratio, 3.64; P=0.01 ).
Patients with PD-1 low expression group in bone marrow showed greater response (Complete response/Partial response), while the PD-1 high expression group showed lower response (P=0.013).
Conclusion
The expression extent of Pim-1 and pim-2 with macrophages in bone marrow are associated with clinical prognosis. The expression extent of pim-2 in MM tumor-associated macrophages display a strong negative correlation to PFS values and the overall survival. The expression extent of pim-1 in MM tumor-associated macrophages display a strong negative correlation to overall survival. Pim-1 and pim-2 are prognostic factors of multiple myeloma. There is a strong negative correlation between expression of PD-1 of bone marrow and the early treatment response. Since the expression degree of PD-1 showed different prognosis in solid tumors and hematological cancer. The evaluation requires combined with other biological indicators
No relevant conflicts of interest to declare.
Author notes
Asterisk with author names denotes non-ASH members.
